"Tech fear" is the silent killer of elderly independence, driving high churn rates in health apps that prioritize clinical tracking over human confidence
"Tech fear" is the silent killer of elderly independence, driving high churn rates in health apps that prioritize clinical tracking over human confidence
Modern technology often alienates the elderly through exclusive design, creating a gap between increased life expectancy and actual quality of life. By addressing cognitive friction and physical limitations, digital tools can transition from frustrating barriers to essential companions for self reliance.
Modern technology often alienates the elderly through exclusive design, creating a gap between increased life expectancy and actual quality of life. By addressing cognitive friction and physical limitations, digital tools can transition from frustrating barriers to essential companions for self reliance.
To bridge the "Healthspan Gap," I conducted a mixed methods study to understand the friction between elderly independence and guardian peace of mind.
To bridge the "Healthspan Gap," I conducted a mixed methods study to understand the friction between elderly independence and guardian peace of mind.
Quantitative Scope: Distributed a comprehensive survey to 10+ stakeholders to map the intersection of technological proficiency and health priorities. Some of the questions in survey were :
Quantitative Scope: Distributed a comprehensive survey to 10+ stakeholders to map the intersection of technological proficiency and health priorities.
Some of the questions in survey were :
Primary Target: The Independent Senior: This group consists of individuals aged 60+ who are navigating the transition from full independence to a stage where they require subtle, non-intrusive support.
Primary Target: The Independent Senior: This group consists of individuals aged 60+ who are navigating the transition from full independence to a stage where they require subtle, non-intrusive support.
Secondary Target: The Proactive Guardian: This group consists of adult children or primary caregivers, typically aged 35–55, who are balancing their own careers/families with the responsibility of caring for aging parents.
Secondary Target: The Proactive Guardian: This group consists of adult children or primary caregivers, typically aged 35–55, who are balancing their own careers/families with the responsibility of caring for aging parents.
Quantitative Scope: Distributed comprehensive surveys to 10+ stakeholders to map the intersection of technological proficiency and health priorities.
Qualitative Focus: Identified core motivations and frustrations to move beyond "generic" medical tracking toward a proactive care model.
Primary Objectives: Assess "Tech-Fear" vs. Actual Proficiency.
Map the feature prioritization divergence between the Elderly and their Guardians.
Identify the physical and cognitive friction points in existing health ecosystems.
Quantitative Scope: Distributed comprehensive surveys to 10+ stakeholders to map the intersection of technological proficiency and health priorities.
Qualitative Focus: Identified core motivations and frustrations to move beyond "generic" medical tracking toward a proactive care model.
Primary Objectives: Assess "Tech-Fear" vs. Actual Proficiency.
Map the feature prioritization divergence between the Elderly and their Guardians.
Identify the physical and cognitive friction points in existing health ecosystems.
This project focuses on reclaiming healthspan through an intuitive ecosystem that fosters social connection and proactive care.
This project focuses on reclaiming healthspan through an intuitive ecosystem that fosters social connection and proactive care.
B2C PRODUCT DESIGN
Context
Context
TARGET AUDIENCE
TARGET AUDIENCE
Research Methodology
Research Methodology
Competitive Audit
Competitive Audit
Medisafe
CareZone
MyChart
HealthTap
Wellframe
Sends medication reminders, track adherence dosage
Organizes medical information, tracks medication and dosages
Provides access to electronic medical records, tracks appointments and prescriptions
Conducts virtual consultations, provides personalized health advice
Delivers personalized care plans, tracks symptons and health status
Improved medication adherence
Streamlined healthcare management
Convenient access to healthcare information
Access to healthcare professionals
Improved management of chronic conditions
Customizable medication schedules
Controls over medical records and appointments
Privacy settings and secure messaging
Control over appointments and medical history
Communication with care teams
Question: How confident are you in using mobile applications to manage your health without assistance?
Purpose: Directly measures the "tech-fear" and baseline proficiency (60-70% comfort) noted in your synthesis.
Scale: 1 (Not at all confident) to 5 (Extremely confident).
Question: How important is it for you that a family member can see your health progress
Purpose: Informs the "Relationship Map" and the "Peace of Mind" notification layer for guardians.
Scale: 1 (Not at all important) to 5 (Very important).
Question: In a typical week, how often do you feel you lack companionship or social interaction?
Purpose: Provides a baseline for the "Agentic AI" to combat isolation by suggesting social features when it detects low engagement.
Scale: Never, 1-2 days, 3-4 days, 5+ days.
Question: What is the biggest challenge you face when using your current smartphone?
Purpose: Gathers data on the "Usability Barriers" like small fonts or complex navigation identified in your research.
Scale: Small text size, Buttons are too small to tap, Too many confusing menus, Forget how to navigate back, Hard to read the screen in bright light.
Question: If an app noticed you were less active than usual, would you prefer it to: (Select one)
Purpose: Tests the "Proactive vs. Reactive" logic for the Agentic AI layer.
Scale: Do nothing, Suggest a small activity (like a walk), Alert my family member, Send me an encouraging message.
Question: Which of the following features would most likely encourage you to use a health app daily? (Select your Top 3)
Purpose: Validates your "Essential Feature Set" (Medication Reminders, Exercises, or Social Engagement).
Options: Medication reminders, Video calls with family, Exercise routines, Mood tracking, Emergency SOS button.
App Name
How they monitor data
Rewards
User Controls
The Four Pillars of "Tech-Fear"
The Four Pillars of "Tech-Fear"












Finding: 60%–70% of surveyed users report high baseline comfort with smartphones.
The Logic: We don't need to "strip down" the app to a primitive state. Instead, we provide feature rich functionalities (like Mental Health Analytics and Exercise Tracking) wrapped in a clean, high-accessibility shell.
Implementation: Using a "Progressive Disclosure" pattern to keep the interface clean while allowing tech savvy seniors to dive deeper into their health data.
Strategic Imperative: High Agency Capability
The Proficiency Paradox
Finding: High demand for Mental Health Resources and social features to combat the 40% isolation rate identified in research.
The Logic: Clinical utility alone is not enough for retention. To reduce "tech-fear" and churn, the app must balance cold data (medication/vitals) with genuine human connection and emotional support.
Implementation: Integrating an Agentic AI Layer that monitors physical activity trends to proactively suggest social engagement or mental health check-ins when it detects signs of withdrawal.
Strategic Imperative: Empathy-Driven Product Thinking
Holistic Well-being vs. Clinical Coldness
By synthesizing the quantitative data with stakeholder pain points, I translated research themes into three non-negotiable Design Imperatives. These pillars ensure the product moves beyond a simple utility to become a proactive care ecosystem.
By synthesizing the quantitative data with stakeholder pain points, I translated research themes into three non-negotiable Design Imperatives. These pillars ensure the product moves beyond a simple utility to become a proactive care ecosystem.





9:41
Mood Report
Well being
70%
Emotional Landscape
October 2025
29
30
31
Stress Level
M
T
W
T
F
S
S
01
02
03
04
05
06
07
08
09
10
11
12
13
14
15
16
17
18
19
20
21
22
23
24
25
26
27
28
user personas
user personas
User Journey Mapping
User Journey Mapping
CX & Relationship Map
CX & Relationship Map
Susheel Singh
Susheel represents the guardian or caregiver persona, whose primary focus is the health of the family unit.
Bio
A 75-year old retired clerk living in Noida, India, with his wife
Technological Proficiency
He primarily uses technology for basic communication with his children and grandchildren
Primary Motivations
He is driven by family well-being and a desire to remain an active, contributing member of his community
Key Goals
Susheel aims to keep his family healthy and informed while monitoring their health status through the app
Frustrations
He is hindered by apps that are non-intuitive or use small text and buttons that are difficult to interact with

Moderate
Smriti Kumar
Smriti represents the elderly user who is relatively comfortable with technology but faces the standard cognitive and physical challenges of aging.
Bio
A 72-year-old widowed former school teacher living alone in Lucknow, India .
Technological Proficiency
She is familiar with using a smartphone for social media and video calls with her close-knit family
Primary Motivations
Her use of the app is driven by a desire to maintain physical activity, learn new things, and most importantly stay connected to her loved ones and community.
Key Goals
Her main objective within the app is to manage her medication schedule independently
Frustrations
She easily feels overwhelmed by apps that have too many features or complex navigation structures

Moderate
Action on Elderly App
Trigger Mechanism
Notification on Guardian App
Medicine Log:
User marks a reminder as "Taken"
Data Sync:
Real-time update to the remote monitoring dashboard.
Peace of Mind:
"Medicine taken. No action needed."
Health Progress:
Activity metrics shared with the guardian
Social Reinforcement:
"Goal met! Send a 'High-Five' to celebrate?"
Safety Protocol:
Agentic AI identifies a deviation from user routine
Urgent Check-in:
"Activity is lower than usual. Would you like to call?"
Fitness Tracking:
User completes an adaptable exercise routine.
Inactivity Alert:
No interaction detected within a set window
🧐Curious and reassured
🙂Capable and relieved
☺️Seen and supported
👏Proud and secure
Often forget medications
Smriti realizes she been forgetting to take her medication
Wants to manage her medication independently
😣Apprehensive and slightly overwhelmed
Difficulty remembering medication times without assistance
An intuitive app feature for setting up medication reminder
Simplifying the navigation and proving a more guided setup process
Implementing more intuitive data entry field and error correction suggestions
A feature that confirms successful setup and provide positive feedback
Continued engagement and positive reinforcement through the app can foster a sense of control and independence
To set up medication reminders
Initial confusion due to multiple options
To ensure he doesnt forget to take her medications
Small errors in data entry, slight frustrations
Confirmation that she wont miss her medication
Anxiety about forgetting medication
Achieved independence in managing her health
Previously felt reliant on others for reminders
Logs into the app
Opens the app and navigate to the medication section
Setting up reminders
Follows prompt to enter medication details
Success and confirmation
Reviews set reminders and receives confirmation
Continues on with his day
Smriti feels accomplished and less anxious
Activity
User Action
Pain Points
Opporunities
Goals & experiences
Feelings and thoughts
Goal : Smriti wants to manage her medication schedule independently
Goal : Smriti wants to manage her medication schedule independently
User FLOW
User FLOW



Information Architecture
Information Architecture
Final Designs
Final Designs


Elderly View
Guardian View
Prototype
Prototype
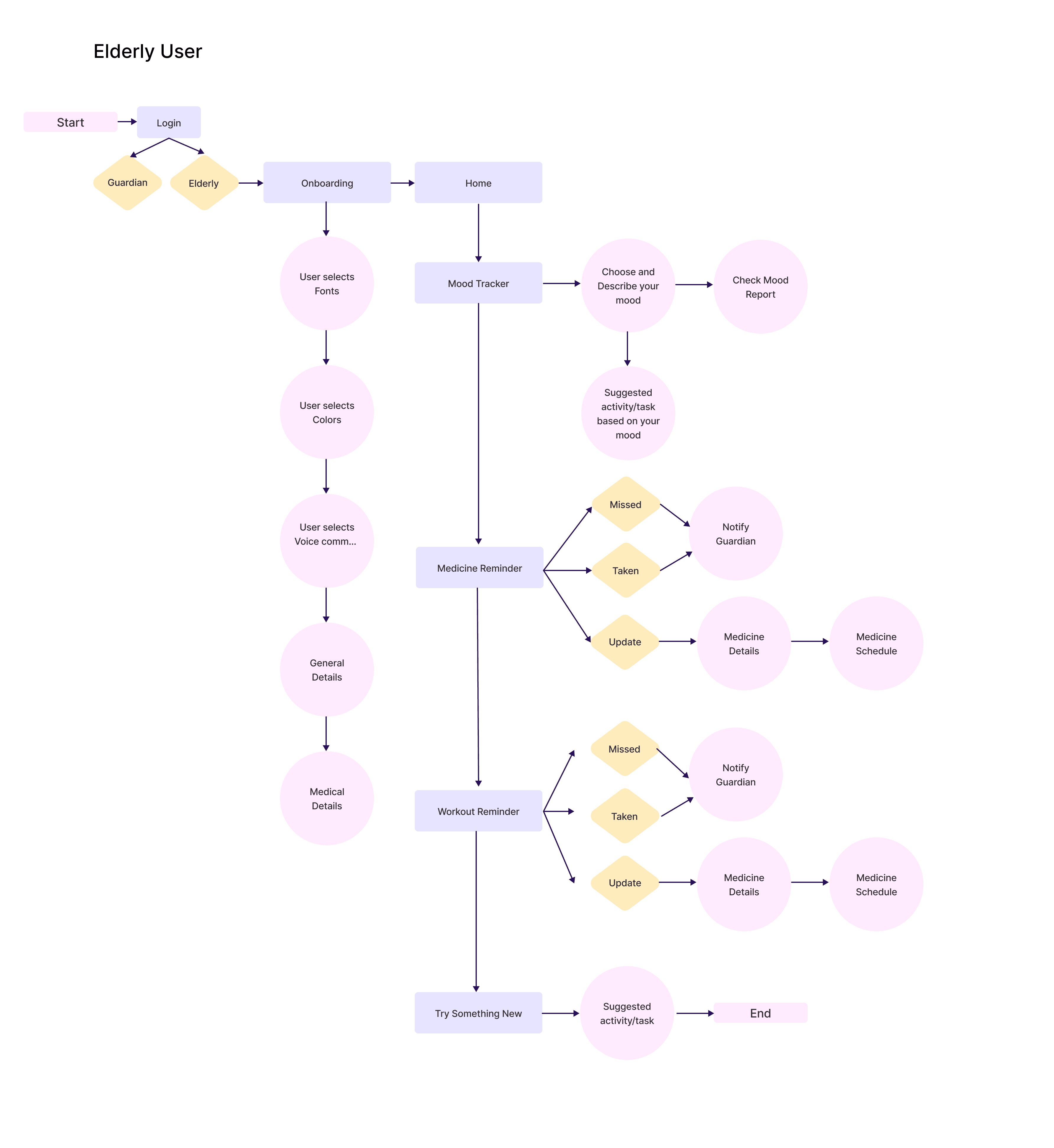
Elderly User
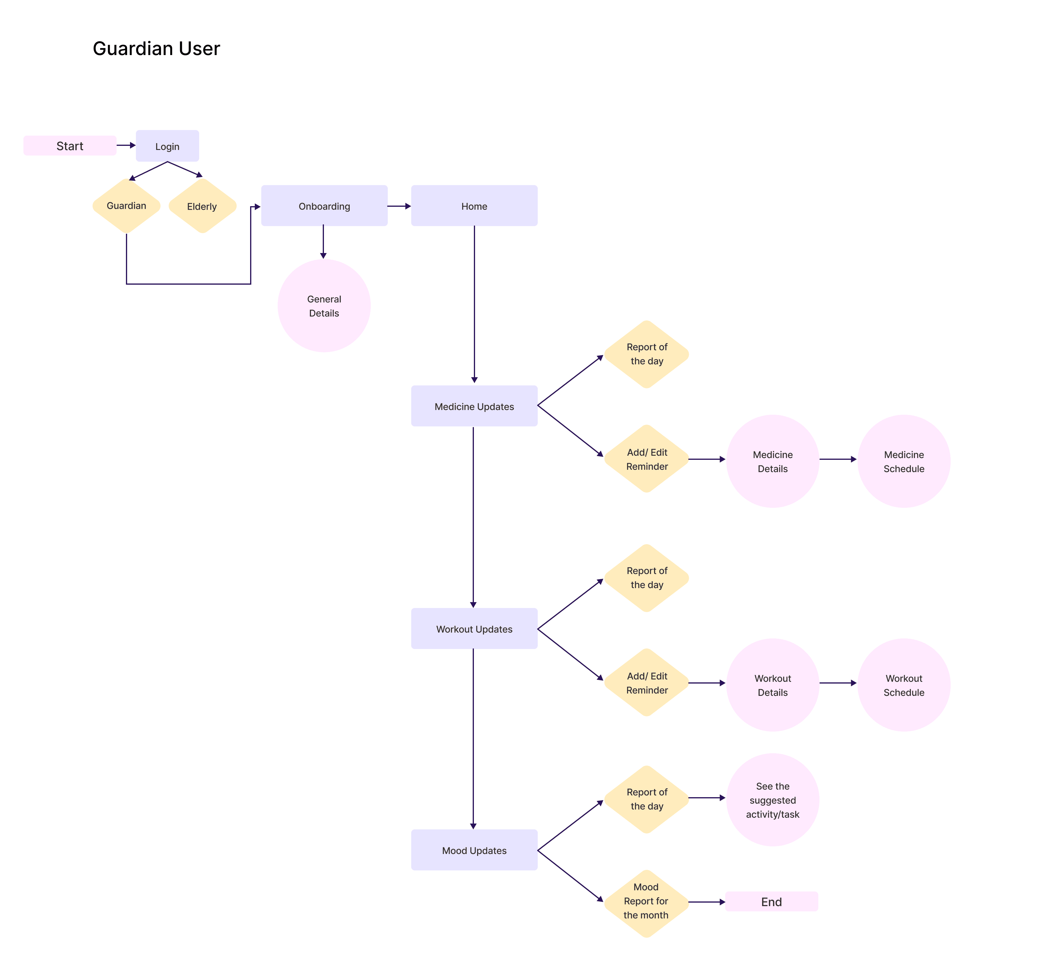
Guardian User
Guardian User
Cognitive Load & Navigation Anxiety:
Dense navigation and multi layered menus create high cognitive load, making users feel overwhelmed by too many features.

Privacy Opacity:
Complex, lengthy privacy policies create "opacity," leading to a fear of exploitation and a lack of trust in data collection.

The Clinical Coldness:
Most apps feel like "patient monitors" rather than "lifestyle companions," ignoring the psychological need for social connection and mental well-being.

Sensory & Motor Decline:
Small fonts and low contrast interfaces hinder users with visual decline, while complex touch targets exclude those with motor skill limitations.

Research Synthesis & Strategic Imperatives
Research Synthesis & Strategic Imperatives
9:41
Analysing your thoughts...
As you are feeling sad we encourage you to reach out to your friends or family, connecting with others can be incredibly liberating
Once you tap, we’ll send a gentle notification to your family. There’s no rush—take a deep breath, and they will be with you shortly.
Inform your Family
Finding: Both groups (Elderly & Guardians) prioritized Medication Management (25-30%) and Remote Monitoring (25%) as the most critical features.
The Logic: The app must act as a bridge. The elderly user needs Active Autonomy (tools to manage their own schedule), while the guardian needs Passive Reassurance (visibility without intrusive checking-in).
Implementation: Developing a real-time data sync that triggers "Peace of Mind" notifications for guardians the moment a health task is completed on the elderly side.
Strategic Imperative: The Dual-User Synchronicity
Convergent Health Priorities
Guardian View
9:41
Hello Vikram
12 Dec
Add New
Here’s the medicine schedule for Pankaj
Lexotanil
10:00 AM
2 Tablets
Refill medicine by 24 Dec 2025
2:00 PM
1 Tablet
Edit
Tec Vit C
10:00 AM
1 Tablet
2:00 PM
1 Tablet
Edit
Cosac
9:00 PM
1 Tablet
Edit
Medicine














































