



2
Notes
Help

From January Chaos to Year Round Control: The 1099 Transformation
From January Chaos to Year Round Control: The 1099 Transformation
For most accounting firms, January isn’t just a month it’s a 400 hours race against the clock. By automating the "compliance chore" , firms aren't just filing forms; they are reclaiming their most valuable asset: Time.
For most accounting firms, January isn’t just a month it’s a 400 hours race against the clock. By automating the "compliance chore" , firms aren't just filing forms; they are reclaiming their most valuable asset: Time.
For most accounting firms, January is defined by a "race against time": chasing missing W-9s, manually validating vendor data, and managing fragmented spreadsheets.
For most accounting firms, January is defined by a "race against time": chasing missing W-9s, manually validating vendor data, and managing fragmented spreadsheets.
To arrive at the final product, the solution discovery phase focused on transforming user pain points identified through research and customer support feedback into actionable technical features.
To arrive at the final product, the solution discovery phase focused on transforming user pain points identified through research and customer support feedback into actionable technical features.
The core objective of this project was to transform 1099 preparation from a reactive "compliance chore" into a proactive, automated strength.
The core objective of this project was to transform 1099 preparation from a reactive "compliance chore" into a proactive, automated strength.
1099 automation module redesigns this experience, consolidating the entire lifecycle from enrollment to e-filing into a single, Al-powered system.
1099 automation module redesigns this experience, consolidating the entire lifecycle from enrollment to e-filing into a single, Al-powered system.
Duration
Duration
-5 months
-July 2025 - Nov 2025
-5 months
-July 2025 - Nov 2025
My Role
My Role
-Research & Design
-System Design
-User Testing
-Strategic Planning
-Research & Design
-System Design
-User Testing
-Strategic Planning
Team
Team
-1 PM
-1 EM, 2 QA, 6 Developers
-1 Product Designer (myself) & my Principal Designer
-1 PM
-1 EM, 2 QA, 6 Developers
-1 Product Designer (myself) & my Principal Designer
B2B FEATURE DESIGN
Context
Context
The Challenge
The Challenge
Strategic Objectives
Strategic Objectives
Solution Discovery
Solution Discovery
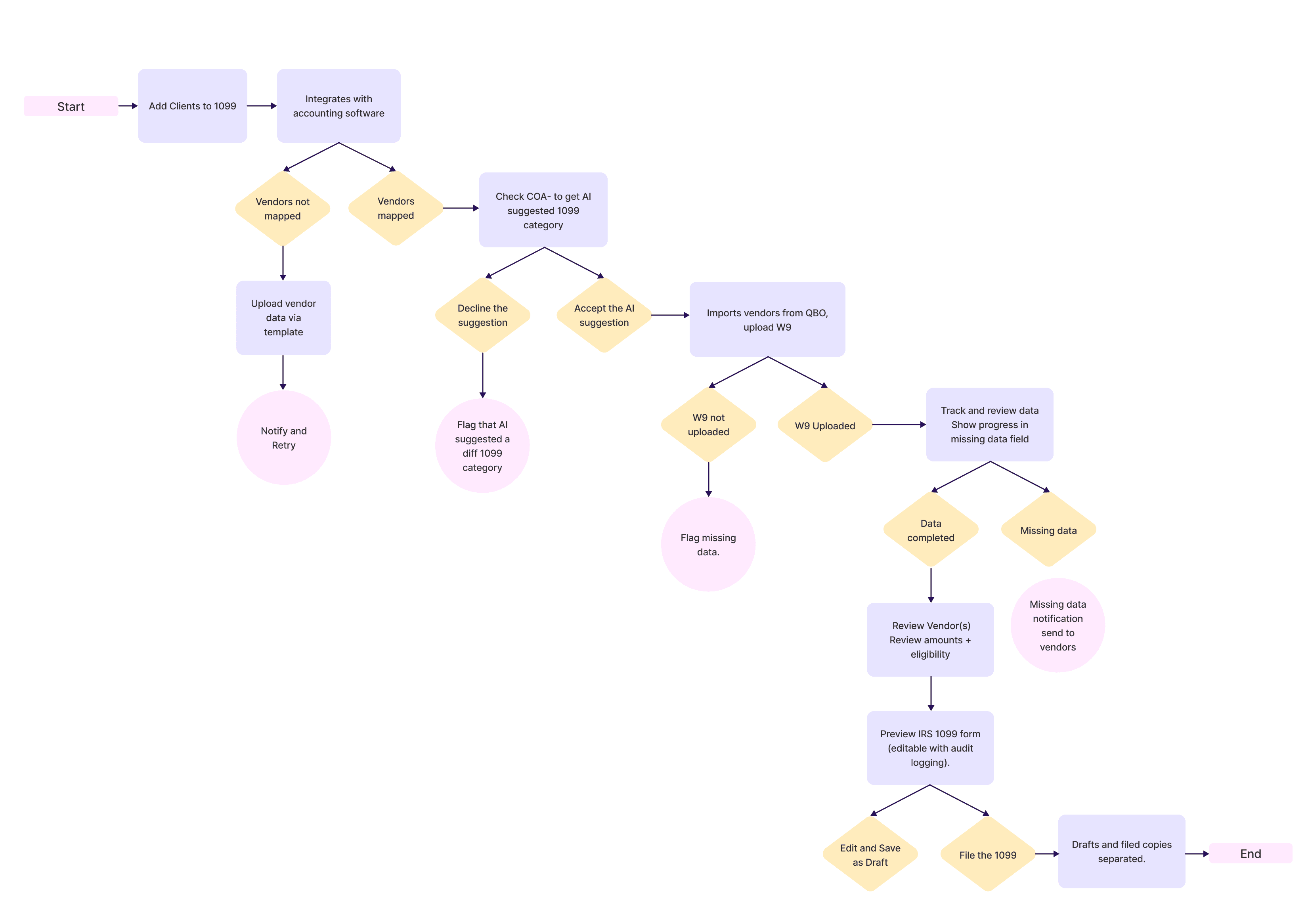
User Flow
User Flow
Empowering firms to reclaim hundreds of hours previously lost to manual data entry and "chasing" W-9 forms.
Automated Identification

Positioning the platform as the essential tool for guaranteed accuracy through automated validation and real time TIN matching
Achieving "Zero-Error" Compliance
Shifting the firm's mindset from reacting to deadlines to managing client data flow consistently throughout the year
Proactive Data Management
We prioritized building direct APIs for QuickBooks and Xero to pull payment data automatically, removing the need for manual CSV imports
Seamless Accounting Integration
We explored dual-path delivery secure online portal access for tech savvy recipients and an outsourced "Print & Mail" service for physical copies
Recipient Distribution Options
To prevent IRS penalties (B-Notices), the solution triggers an instant check of the Name/TIN combination against the IRS database upon submission.
Real-Time TIN Matching
We standardized the annual process with pre-built checklists to ensure year over year consistency.
Recurring Project Templates
Intelligent Data Management & AI Mapping
Seamless Accounting Sync: Directly integrates with QuickBooks Online and Xero to pull vendor data and transactions instantly, removing the risk of transcription errors.
QAI Mapping Engine: Uses AI to suggest correct General Ledger accounts for 1099 reporting, replacing the tedious manual review of the Chart of Accounts.
Bulk Validation: A single "Validation Panel" allows staff to identify duplicate vendors or those below the $600 threshold across all clients simultaneously.
Automated Compliance & Vendor Onboarding
Digital W-9 Portal: Vendors receive a unique link to a secure, mobile-optimized portal to provide E-Signatures, eliminating paper and email attachments.
Real-Time TIN Matching: Instantly validates the vendor’s Name and Taxpayer Identification Number against IRS records upon submission to prevent future penalties.
Automated Reminders: The system sends escalated follow-up emails on a pre-set schedule until the W-9 is completed, freeing staff from manual follow-ups.
Strategic Oversight & Practice Management
Smart Multi-Client Dashboards: Offers a "single-pane-of-glass" view to monitor progress across all clients, allowing managers to instantly spot and resolve bottlenecks.
Unified Audit Trail: Every action from data import to final approval is logged to create an irrefutable record for internal reviews and external audits.
Project Standardization: Uses recurring templates and checklists to ensure the 1099 process is repeatable and consistent year-over-year.
FINAL FEATURES
FINAL FEATURES
Intelligent Data Management & AI Mapping
Seamless Accounting Sync: Directly integrates with QuickBooks Online and Xero to pull vendor data and transactions instantly, removing the risk of transcription errors.
QAI Mapping Engine: Uses AI to suggest correct General Ledger accounts for 1099 reporting, replacing the tedious manual review of the Chart of Accounts.
Bulk Validation: A single "Validation Panel" allows staff to identify duplicate vendors or those below the $600 threshold across all clients simultaneously.
Automated Compliance & Vendor Onboarding
Digital W-9 Portal: Vendors receive a unique link to a secure, mobile optimized portal to provide E-Signatures, eliminating paper and email attachments.
Real-Time TIN Matching: Instantly validates the vendor’s Name and Taxpayer Identification Number against IRS records upon submission to prevent future penalties.
Automated Reminders: The system sends escalated follow-up emails on a pre set schedule until the W-9 is completed, freeing staff from manual follow-ups.
Strategic Oversight & Practice Management
Smart Multi-Client Dashboards: Offers a "single pane of glass" view to monitor progress across all clients, allowing managers to instantly spot and resolve bottlenecks.
Unified Audit Trail: Every action from data import to final approval is logged to create an irrefutable record for internal reviews and external audits.
Project Standardization: Uses recurring templates and checklists to ensure the 1099 process is repeatable and consistent year over year.
Trust Through "Human-in-the-Loop" AI:
Developing the QAI Mapping Engine reinforced that AI should act as an assistant. Providing users with full control to review and override AI suggestion.
Visibility as an Operational Strength:
Designing the Multi-Client Dashboard taught me that visibility is a core feature. Transforming this process provided firm managers with real time control over team capacity and bottlenecks
LEARNINGS & TAKEAWAYS
LEARNINGS & TAKEAWAYS
Time saved chasing client and vendor data
Time saved chasing client and vendor data
Time Saving
Time Saving
68%
68%
OUTCOMES
OUTCOMES
A typical 400-hour January workload can be cut in half.
Workload Reduction
50%
Efficient cleanup, review, and filing process
Faster Execution
50%
A typical 400 hour January workload can be cut in half.
Workload Reduction
50%
Accept the AI suggestion
Missing data
File the 1099
Data completed
Edit and Save as Draft
Vendors not mapped
Vendors mapped
Decline the suggestion
W9 Uploaded
W9 not uploaded
Operational Inefficiency:
Manual W-9 collection and spreadsheet updates divert staff from high value advisory work.
Operational Inefficiency:
Manual W-9 collection and spreadsheet updates divert staff from high value advisory work.




Data Fragmentation:
Poor data control and disconnected apps create a high risk of errors and excessive client back-and-forth.


Reactive Compliance:
Firms often react to deadlines rather than proactively managing data flow throughout the year.
Data Fragmentation:
Poor data control and disconnected apps create a high risk of errors and excessive client back-and-forth.

Reactive Compliance:
Firms often react to deadlines rather than proactively managing data flow throughout the year.

Eliminating fragmentation by consolidating the entire lifecycle from client enrollment to final filing into a single, unified system.
Centralizing Data Control



Efficient cleanup, review, and filing process
Faster Execution
50%




















Visibility as an Operational Strength:
Designing the Multi-Client Dashboard taught me that visibility is a core feature. Transforming this process provided firm managers with real-time control over team capacity and bottlenecks
Trust Through "Human-in-the-Loop" AI:
Developing the QAI Mapping Engine reinforced that AI should act as an assistant. Providing users with full control to review and override AI-suggestion.
